足协重罚赛场冲突,足协重罚赛场冲突怎么办
大家好,今天小编关注到一个比较有意思的话题,就是关于足协重罚赛场冲突的问题,于是小编就整理了3个相关介绍足协重罚赛场冲突的解答,让我们一起看看吧。

多名U19球员打架遭俱乐部和足协重罚:停赛+离队!你怎么看?
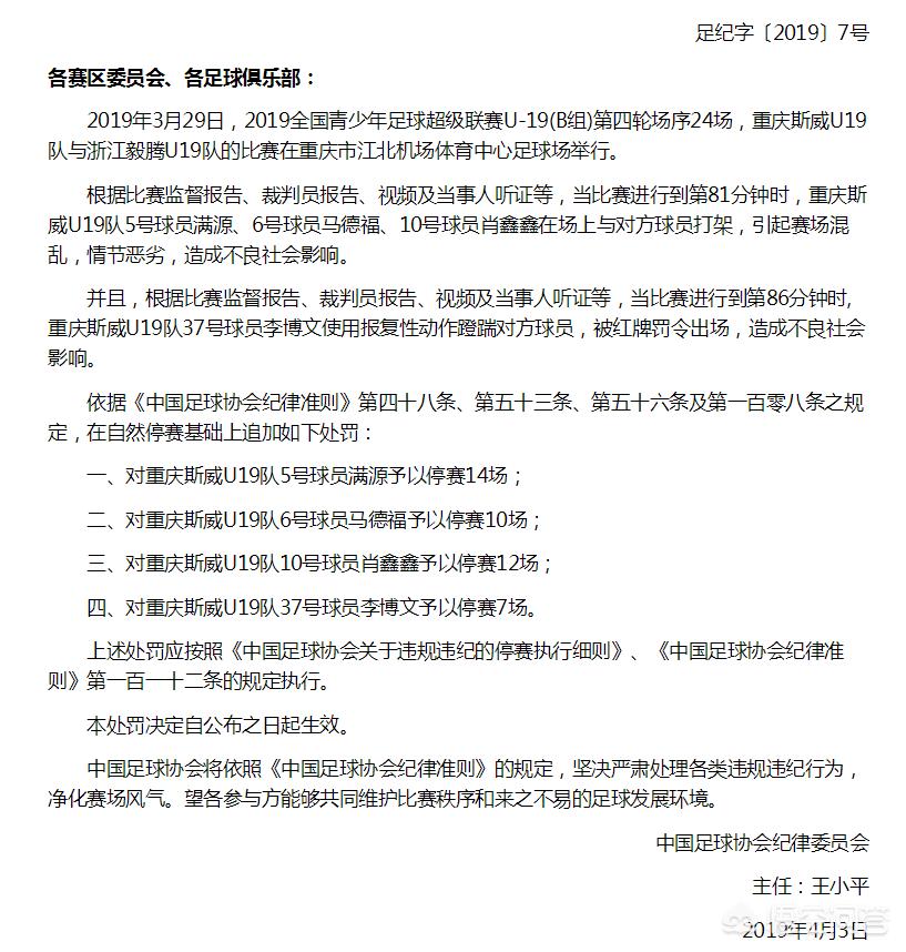
又是U19?难道这是中国足球垮掉的一代,一周以前,中国U19在越南邀请赛上,0:1输越南的痛还没消去,联赛中的U19又出幺蛾子。2019赛季青超联赛U19B组,在重庆斯威与浙江毅腾的比赛中,双方多位球员参与打架斗殴。重庆斯威这边马德福、李博文、满源、肖鑫鑫参与,浙江毅腾这边是阿力马斯和艾则买提江。

针对打架斗殴的球员,中国足协是给予停赛处罚,对重庆斯威U19队5号球员满源停赛14场,6号球员马德福停赛10场,10号球员肖鑫鑫停赛12场;37号李博文予以停赛7场。对浙江毅腾14号球员阿力马斯予以停赛14场;22号球员艾则买提江停赛12场。
而重庆斯威也进行了队内处罚。对马德福、李博文、满源、肖鑫鑫即日起停赛、停训、停薪。责令其即日离队,进行深刻自我反省检讨,视其反省态度决定归队时间。而目前为止毅腾官方还未对打架球员进行处罚!
评论:青训工作,并不是随便找几个适龄少年,应付了事。俱乐部必须花时间,花精力认真去做,而在球员的选拔上,一定要严格把关,不要什么样的人都能入选,大肚腩、花纹身、不爱足球的,坚决不能要!
其实足球场上发生这样的事情应该是屡见不鲜的,这种事情遭到足协的严惩也是有必要应该的,在场上不好好踢球,还能打架,这是一个足球职业运动员应该做的事么?终于足协对于重庆斯威和浙江毅腾开出了罚单。
俱乐部和足协重罚
在2019年3月29日进行的足球超级联赛U19重庆斯威和浙江毅腾的比赛在重庆举行,在双方比赛进行到81分钟的时候,双方爆发了激烈的冲突,对此事引起了足协还有俱乐部的高度重视,这样的打架冲突事件引起的反响十分强烈。

足协和俱乐部进行处罚
对此事俱乐部和足协都是做出了0容忍的态度,处罚的公示如下图,我们可以看到对此俱乐部和足协做出了该停赛停赛,该离队的离队,还有就是该扣工资的扣工资。

目的就是杀鸡儆猴
中国足球现在在风口浪尖上,这些球员还敢顶风作案,在球场上打架,这样的事情有些违背了体育精神,本身中国足球最近表现不佳,球迷都对此非常有意见,这些未来的“栋梁”还敢这样在球场上明目张胆的打架,这个行为让足协还有俱乐部的脸往哪里放,现在足协和俱乐部做出这样严厉的决定,目的就是为了“杀鸡儆猴”告诉其他的足球运动员敢闹事就会有这样的下场,另外就是给球迷们一个交代,毕竟现在中国足球已经这样了,风气也该管管了。

对此大家怎么看,欢迎大家在评论区相互交流讨论,喜欢的可以点个赞,谢谢!
这帮U19青年,本应承载着国人最后的足球梦想,扬帆远航,用自己扎实的成绩和良好的人品,让国人重燃足球的希望。不料,竟然一蟹不如一蟹,踢球输给了东南亚蕞尔小邦,各种丑闻,酗酒打架却远近闻名。
对于这些人是否不应一棍子打死的问题,我的看法如下:
1、有的人必须一棍子打死,如那些带头肇事、屡教不改的始作俑者;纹龙绣凤,披金戴银,形象不端者。这些害群之马,必须坚决清理,一棍打死,不留后患。
2、有的人可以两棍子打死,如那些初犯,情节轻微的,被胁从的,有零星劣迹的。这些人可以改造,但必须赏罚分明。严肃处理,戴罪立功,以观后效。
3、有的人需要经常用棍子打一打,鞭策一下,保持清醒,爱护名声。
如果这样,分层次打棍子,U19的队风才能得到匡正,球员才会有未来。
否则,球没踢好,人却变坏了!
由中国VS卡塔尔比赛中对裁判不满,进行指责与漫骂,中国足协或将遭重罚,对此你怎么看?
依照惯例,本次杯赛结束后,中国足协及相关人员会被亚足联处罚是大概率的事。是否重罚则两说,毕竟我们的申诉也是有理有据有视频。估计处罚范围也就局限在指责和漫骂裁判的违规行为。至于比赛出现空场,那是门票销售和球迷自发抵制问题,这怨不得主办方。即便亚足联明知就里,但没有抓到官方操纵的确凿把柄,也就只能装聋作哑了。这次中国足协最明智的举措,是第一时间对当值裁判的不公平执法向亚足联提出了申诉,显然这种先有鸡后有蛋的逻辑,将很大程度地左右处罚结果的走向。
如果亚足联罔顾事实,驳回中国足协的申诉,只是单独对中国足协和相关人员进行处罚,将彻底点燃亿万球迷心中的怒火,后果很是严重。这时的中国足协,完全可以公开揭露亚足联的种种劣行和黑幕,並摆出官方准备退出亚足联的姿态与之死磕(这仅是球迷们的一厢情愿,以足协的懦弱和一惯的怂样,未必敢较真),相信亚足联在巨大的压力和要挟下,不得不认真掂量,没准还能迫使它改变做法。如果亚足联的处罚是各打五十大板,这样的结果可以接受,毕竟申诉的最终目的也只能如此。各位看官以为如何?

足协早可以解散了。。吃人饭。做狗事。干过什么好事?从这次的问题可以看出。不单单事情足协的问题。还有就是球员。踢的一点章法,技术都没有。输给卡塔尔不单单是技术的问题。还有就是我们技术,心理的问题。。技术扭曲变形,心理扭曲变形。。踢的一点都没有水准。这个不单单是球员的问题,包括足协一样很大的问题。本来就技术不行,然后球员脾气还这么大。那么人家没有给误判过吗?大家还记得切尔西赢巴萨。国米赢巴萨吗?同样是10个人。。同样裁判向着巴萨。人家怎么踢出来的。。士气,章法,信心,技术都有。。但是更主要的是战术执行力。。执行力不能因为裁判问题而不执行教练预先的部署。反而要更加注意执行。所以我更多的认为不是裁判的问题。而是球员的求胜欲望,整体作战能力,单兵作战能力,心理承受能力,战术执行能力。我们职业化了这么多年。这些都没好好的体现出来。。。难道这仅仅是球员问题。狗屁足协是主要问题。。然后就是球员在国内威风惯了,一受点委屈就破罐子破摔。不想着怎么把破罐子变成好的。还是多看看亮剑吧。其实也就是跟抗日战争差不多。。人家日本武器比你好,然后人家侵略你帮助你的人也少,难道你就不抗日了吗?你只能做的更加优秀。所以让这些球员好好看看亮剑。。好好读一下书。别以为自己会踢一下球就不得了。那些足协也做做人事。别光吃饭。不做事。好好把球员的各方面素质全面提高一下。不然我们足球永远也是笑话。。。。
如果这次球迷齐心抵制黑哨再忍气吞声,以后更无翻身之日。伤了球迷的心,更让国足球员受到打击,应该表明自己的立场,如果追加处罚,我们应该暂时退出亚足联,专心搞自己的联赛,组织国际足球邀请赛来提高自己水平,能脱离亚足联更好,但是根据国情这个很难做到!中国的市场财力以及球迷的收视率和市场潜力亚足联也得三思,哪个协会都会同意加入!就看足协敢不敢了!
空场、空场、空场,不要去看球,空完这赛事…打人很暴力不支持,那就非暴力不合作,没啥好闹的,就不看比赛,违法违规么? 你又能咋地?! 不是都看中我们的消费力嘛,让丫的亚足联亏钱赔死这次赛事! 当然,青训梯队的小孩观摩学习一下可以…卡塔尔剩下的日子酒店附近每天凌晨五次挂鞭炮伺候,1点2点3点4点5点各一次,提前祝贺他们夺冠,尽下地主之谊嘛……不对软骨头的足协抱任何幻想,但中国企业一律停止对亚足联的赞助,你亚足联有种罚呀,不参加你的比赛就不参加! 老子有钱!自己办!请世界上最好的体系,搞好自己的青训,组织世界上各个年龄组的最好梯队,U13、U17、U21定期在中国举办"希望杯"锦标赛,办成全球青训的权威赛事;买世界上最好的人员,联赛办成自己的小世界杯,就像当年的意甲一样,全球最顶尖的球员都会想要来。以上两个举措:你别嫌贵,还不打折,一概不向亚洲球队、亚洲球员开放,尤其是流氓西亚。
由于中国队携主场之利,竞然没有主场优势,更被裁判捉弄,连起码的公平竞赛都不顾,对东道主痛下杀手,作为一个深爱足球的球迷来人说,谁都会有情绪的。当然处罚我们可以,但因为什么原因造成的,应该深入了解。大家都痛定思痛,我们足球队几十年了,刚刚换了个好的教练,被裁判无情打击,谁又心甘,所以国强才不会受外界干扰,我们等着亚足联的处罚,先把我们的队员从技术战术训练好,才是最大的事情!如果传球和过人都没练好的话,真的辜负了球迷!
重磅消息!陶强龙等6名国脚遭足协和俱乐部重罚,怎回事?
陶强龙等6国脚遭足协和俱乐部双重重罚!这个消息的确够重磅了,球迷们在期待中超联赛复赛的消息时,却听到国足球员被重罚的消息,实在太令球迷们震惊和失望。
北京时间6月6日,中国足协官方发布公告,对陶强龙、刘祝润、彭号、任丽昊、韩东、何龙海等6名U19国青球员在集训期间违反疫情防控规定,私自外出饮酒的行为作出“取消6名球员入选国家队的资格,禁赛6个月”的处罚。

被足协处罚的原因
中国U19国家男子足球队于2020年5月17日-6月6日在上海东方绿舟体育训练基地集中进行为期10天的集训期间,在5月30日球队例行查房时,发现陶强龙、刘祝润、彭号、任丽昊、韩东、何龙海等6人外出未归,直至第二天临晨3点左右才返回训练基地,球队将陶强龙等违规外出一事迅速向中国足协纪律委员会做了汇报。经调查,陶强龙等6名U19球员私自外出饮酒、蹦迪,严重违反国家队疫情防控的规定,在队伍中造成了不良的影响,不仅取消了陶强龙等6名球员入选国家队的资格,而且禁赛6个月的处罚决定。
处罚对陶海龙等6名球员的影响
按照足协的要求,陶强龙等6名已被足协处罚的球员,在回到各自的俱乐部后,还要接受俱乐部的追加处罚。据有关信息,上港方面已表态表示,对所属俱乐部球员任丽昊、彭号、刘祝润除执行足协的处罚外,还会进行进一步的处罚;何海龙一直随上海申花预备队训练,申花很有可能会签下何海龙,这对一个19岁的、正在成长的何海龙来说,是一次踏进中超职业联赛非常难得的机会,可是此番遭到足协的处罚,俱乐部的追罚,申花放弃与其签约不说,直接毁了自己的足球前程;大连人俱乐部则直接对陶强龙开除罚单:1)下放陶强龙至预备队,并停发工资;2)通报批评,并处罚金30万元人民币;3)责令陶强龙在全队作出深刻检讨,以此惩戒;4)如再犯类似错误,直接开除出队。

陶强龙等6人对此处罚的认知态度
陶强龙等6名球员在事后对自己的行为也感到非常懊悔,第一时间作出了书面检讨,还有人因为检讨不够深刻写了两次,并且找到主教练陈耀东和领队刘殿秋认错。中国足球之所以一直停滞不前,很大程度在于管理上的松懈,在球队集训期间、在疫情防控阶段,私自出外饮酒、蹦迪,这不是简单的认错就能解决的事情,提高国足球员素质(思想素质、文化素质、道德素质)迫在眉睫。

国青主帅对此事的态度
国青主帅陈耀东表示,针对陶强龙等6人被取消入选国家队资格、禁赛6个月的处罚,虽然说是咎由自取,还是希望各方面能够给他们更多的机会。陈耀东之所以这样说,他个人认为,2001年龄段的球员本来就少,优秀的球员更是少之又少,处罚太过严重,势必会影响备战2024年的奥预赛。这样的解释未免有点太牵强附会了吧,难道国足犯过的错误还少吗?如果等到10年以后,还是要用这些“违反纪律”、“喝酒蹦迪”的球员,中国足球还能有希望吗?他们的岁数是小,可是19岁的年龄就已经学会饮酒、蹦迪,学会寻欢作乐,难道还要纵容、包庇吗?

杀一儆百也好,杀鸡给猴看也罢,要想让中国足球真正的强大起来,不妨采取更加强硬的手段措施,不管是国足还是国青、国少,只要违反队纪,终生禁入国家队,严重者终身禁赛。
以上是我个人观点,不代表任何组织与媒体。
到此,以上就是小编对于足协重罚赛场冲突的问题就介绍到这了,希望介绍关于足协重罚赛场冲突的3点解答对大家有用。
觉得文章有用就打赏一下文章作者
支付宝扫一扫打赏

微信扫一扫打赏


还没有评论,来说两句吧...